首页  >  新闻政策  >  移民政策
留学新闻 留学政策 移民政策

加拿大最新投资创业项目解析

发表时间: 2022-06-09 11:31 点击: 1246

1654747134169.jpg

投资.png

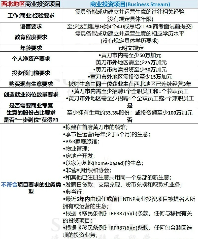
西北地区商业投资项目表

touzi.png


西北地区商业投资项目申请流程

touyzi2.png

上述这些都是我们诚意带给大家的干货,仔细研读即可对整个西北地区商业投资类项目了然于心,相信能够对有意考虑移民西北地区的企业家/高管朋友有所帮助!如果大家对项目要求仍拿捏不准,可以直接在线免费咨询