首页  >  新闻政策  >  移民政策
留学新闻 留学政策 移民政策

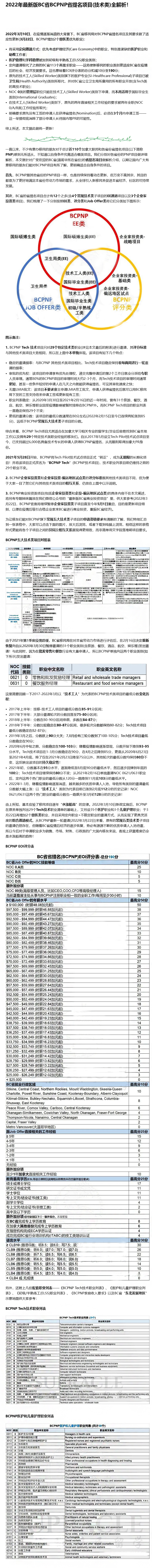
2022年BC省提名项目类型

发表时间: 2022-06-09 10:55 点击: 1165

v2-b8b3f6015ca605ffcd429429f735a080_1440w.jpg221.jpg


初级/半熟练工(ELSS)职业列表

vjc4rkq6.png

BCPNP家庭收入要求

003wpw4y.png

BC省东北发展地区示意图

ikjr8321.png

上述这些都是我们诚意带给大家的干货,仔细研读即可对整个BCPNP省提名技术类项目了然于心,相信能够对有意考虑移民BC省的朋友们有所帮助!如果大家对分数的具体算法有疑问或者以自身条件到底适合走哪个项目仍拿捏不准,可以直接在线免费咨询